Discuz! Board

 找回密码
 立即注册
搜索
热搜: 活动 交友 discuz
查看: 2445|回复: 0
打印 上一主题 下一主题

sqlite防止死锁

[复制链接]

1332

主题

2158

帖子

8486

积分

认证用户组

Rank: 5Rank: 5

积分
8486
跳转到指定楼层
楼主
发表于 2020-2-18 22:05:53 | 只看该作者 回帖奖励 |倒序浏览 |阅读模式
https://mp.weixin.qq.com/s/fvEy-gjHPJa7W4zI7TAWZQ
在之前的篇章中,我们介绍过sqlite的锁机制。从流程图上看来,似乎没什么太大的问题(事实上运行一段时间也没有出现问题)
但实际操作中,我们发现程序偶尔就出现卡死的情况。通过jstack可以看出来很多的线程处于BLOCK阶段。
从sqlite文件锁的机制来看。不应该发生死锁的情况吧?
深入了解一下情况,实际会发现这当中既有sqlite的问题,又有自己程序的问题,顺便更深入理解了一下sqlite锁的机制了。
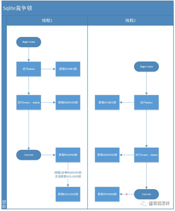
我们可以通过以下流程图,看一下当两个线程竞争时造成的死锁问题:
  • 程1在一个事务中,通过读写先后获取SHARED锁和RESERVED锁。

  • 线程2也同样通过读写获取SHARED和RESERVED锁,由于RESERVED锁是非排他锁,因此线程2顺利获取SHARED锁。

  • 当线程1要commit时,获得了排他锁PENDING了,但由于当先线程2已获取到了SHARED锁,因此线程1会一直在PENDING中等待线程2。

  • 线程2同样要执行写操作,因此他从SHARDED锁进入了RESERVED锁了,此时的线程1还在PENDING傻傻等待着。

  • 线程2要commit时,就尴尬了,由于PENDING只能由一个获取,因此他又在等待线程1了


这样看来,就完美的进入了死锁的阶段了。

实际上造成这个的原因,有一部分也是因为我这粗制滥造的程序引起的。在我的程序中通过jdbc设置了autocommit为false,并且有一个线程去轮询查询sqlite的某些值并对其做增删改的操作,但在方法结束时,并没有立刻commit操作(本想在达到操作一定量的数据以后再去做对应的commit操作),因此就尴尬的出现了这个问题了。
当然上述由于程序的粗制滥造,只是为这个问题提供了良好的土壤。实际上你可以发现,即使立刻commit,也还是会有几率出现死锁的问题了,只不过减少的发生的概率而已。

那么我们如何避免呢?

预防死锁
实际上我们对死锁这种问题还是有办法避免的

1. 事务类型
首先我们要了解sqlite有三种事务类型
通过begin immediate | exclusive transaction来实现开始事务时获取的锁,使用immediate可以即可减少其死锁了。因为不能同时存在两个RESERVED锁的存在。
使用exclusive,则由于容易造成长期阻塞,降低并发性能。

2. 程序控制
通过保证线程安全来防止死锁
  • 单线程模式,使用一个专门线程访问数据库
  • 单线程模式,使用一个线程队列访问数据库(队列里线程共用一个数据库连接)


回复

使用道具 举报

您需要登录后才可以回帖 登录 | 立即注册

本版积分规则

QQ|Archiver|手机版|小黑屋|firemail ( 粤ICP备15085507号-1 )

GMT+8, 2025-11-30 13:34 , Processed in 0.057131 second(s), 19 queries .

Powered by Discuz! X3

© 2001-2013 Comsenz Inc.

快速回复 返回顶部 返回列表